產品中心
12年自主專研,穩定測塵發塵
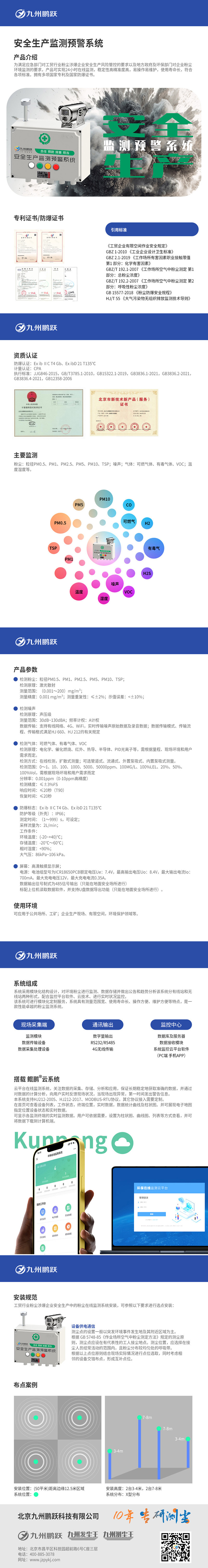
安全生產監測預警系統
發布時間:2023-12-22 人氣:3294次
為滿足應急部門對工貿行業粉塵涉爆企業安全生產風險管控的要求以及地方政府及環保部門對企業粉塵環境監測的要求,產品可實現24小時在線監測,穩定性高精準度高,易操作易維護,使用壽命長,符合各項標準。擁有多項國家專利及國家防爆證書。
主要監測粉塵粒徑PM0.5、PM1、PM2.5、PM5、PM10、TSP;噪聲;氣體可燃氣體、有毒氣體、VOC;溫度濕度等。




引用標準:
資質認證:《工貿企業有限空間作業安全規定》
GBZ1-2010工業企業設計衛生標準》
GBZ21-2019《工作場所有害因素職業接觸限值第1部分:化學有害因素》
GBZ/T192.1-2007《工作場所空氣中粉塵測定第1部分:總粉塵濃度》
GBZ/T 192.2-2007《工作場所空氣中粉塵測定第2部分:呼吸性粉塵濃度》
GB15577-2018《粉塵防爆安全規程》
HJ/T 55《大氣污染物無組織排放監測技術導則》
防爆認證:ExbICT4Gb、ExibD21T135C
計量認證:CPA
執行標準JJG846-2015,GB/T3785.1-2010,GB5322.1-2019,GB3836.-2021,GB3836.2-2021.
GB3836.4-2021,GB12358-2006